Ok…Sahabat
mekatronika manakarra, project berikut ini merupakan module catu daya simetris
dengan output tegangan DC +12V, -12V, +5V dan -5V, rangkaian catu daya
merupakan rangkain elektronik yang berfungsi sebagai sumber tegangan untuk
mengaktifkan system rangkaian elektronik, catudaya simetris sangat baik
digunakan sebagai sumber tegangan dalam setiap uji coba rangkaian elektronik.
Pada prinsipnya output tegangan rangkaian catu daya tergantung dari
tipe IC Voltage regulator yang digunakan, Jika suatu rangkaian membutuhkan
tegangan output dengan polaritas positif terhadap ground maka IC Vreg yang
digunakan adalah type IC 78xx. dan jika diinginkan output tegangan berpolaritas
negatif terhadap ground, Type IC Vreg
yang digunakan adalah type IC 79xx.
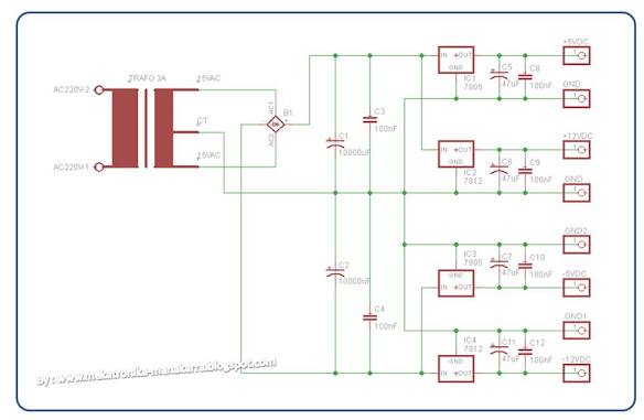
Dibawah ini merupakan gambar desain schematic catu daya simetris. Type
IC Vreg yang digunakan adalah Vreg IC 7805, IC 7805, IC 7812, dan IC 7912.
Daftar
Komponen untuk membuat rangkaian catu daya simetris adalah sebagai berikut :
Nama Komponen
|
Sfesifikasi
|
Jumlah
|
Trafo CT
|
220VAC/3A
|
1 Buah
|
Dioda Bridge
|
5 A
|
1 Buah
|
Voltage Regulator
|
7805, 7905, 7812, 7912
|
1 Buah
|
Kapasitor Elco
|
10000uF/50V
|
2 Buah
|
47uF/25V
|
2 Buah
|
|
Kapasitor keramik
|
100nF
|
6 Buah
|
Pin Header
|
2P
|
4 Buah
|
PCB
|
5cm x 7 cm
|
1 Buah
|
Dengan menggunakan perangkat lunak Eagle Layout Editor akan
memudahkan dalam mendesain gambar rangkaian pada papan PCB, di bawah ini
merupakan hasil desain board catu daya simetris.
Top
View Bottom View
Prinsip kerja rangkaian catu daya simetris diatas terdiri
beberapa bagian. Bagian penurun tegangan (Step down) berfungsi menurunkan
tegangan input 220 Volt AC menjadi tegangan AC 15 Volt, dengan menggunakan
komponen transformator step down CT. bagian penyearah arus berfungsi menyerahkan
arus AC 15V menjadi arus DC +15V, GND dan DC -15V. Komponen yang digunakan adalah diode bridge (Rechtifier), output
tegangan dari dioda kemudian diberi penyaring tegangan (Filter) menggunakan 2
buah kapasitor electrolit 2200uF/50V. Bagian
regulator tegangan terdiri dari IC VReg yang berfungsi mengatur output
tegangan. Pada rangkaian diatas terdiri mempunyai 4 output tegangan yaitu
Tegangan positif +5V, +9V, +12V dan tegangan Negatif -12V.



Tidak ada komentar:
Posting Komentar
Mari berdiskusi dan silahkan memberi komentar berupa kritik dan saran yang bersifat membangun ya sobat smua....!